- 上海液压油缸_上海液压系统_上海液压机_液压机制造厂家 上海子鹰液压设备有限公司 网站地图一
- 地址:上海市松江区洞泾镇振业路202号 邮编:201702 沪ICP备13011778号-1 网站地图二
- 手机:135 0160 7526 电话:021-6152 5233 邮箱:ziyingyeya@163.com 网址:http://www.shziyingyeya.com
上海子鹰液压设备有限公司
技术:180 4990 1826
销售:135 0160 7526
电话:021-6152 5233
销售QQ:25129 77687
售后QQ:10726 97471
售后:180 4998 5272
传真:021-5974 5822
厂址:上海市松江区洞泾镇
---------振业路202号
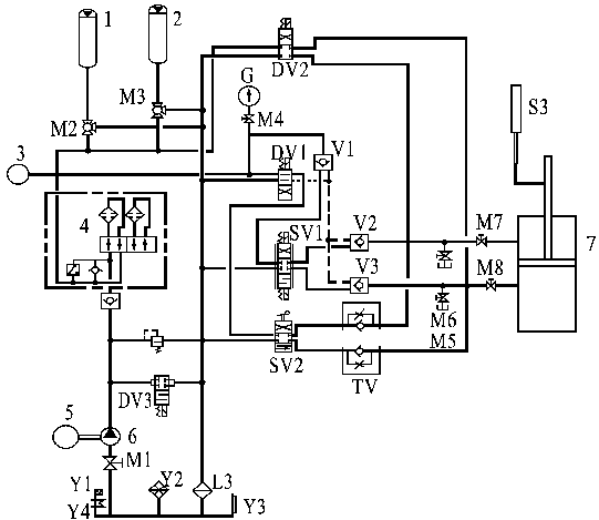
液压控制系统有何特点?
液压控制系统概述:
液压控制系统是以电机提供动力基础,使用液压泵将机械能转化为压力,推动液压油。
通过控制各种阀门改变液压油的流向,从而推动液压缸做出不同行程、不同方向的动作,完成各种设备不同的动作需要。

液压控制系统特点:
1、可以在运行过程中实现大范围的无级调速。
2、在同等输出功率下,液压传动装置的体积小、重量轻、运动惯量小、动态性能好。
3、采用液压传动可实现无间隙传动,运动平稳。
4、便于实现自动工作循环和自动过载保护。
5、由于一般采用油作为传动介质,因此液压元件有自我润滑作用,有较长的使用寿命。
6、液压元件都是标准化、系列化的产品,便于设计、制造和推广应用。
液压控制系统工作原理:
